

广州俄罗斯国立师范大学跨本读研直通车项目,由精英顾问全程指导,为申请者制定的个性化申请策略,助你在名校申请中脱颖而出。
团队导师由海归专家大学教师领衔只有自己经历过才明白真实情况
平台成立至今一直从事全球保录取留学工作所有的明/暗规则一清二楚办理过程没有磕绊
与俄罗斯近百所大学建立了长期友好关系并获得了招生授权申请有保留学安全可靠
提供免费咨询与专业指导、就业规划提供申请、签证、培训、服务、就业等一站式服务
语言有授权不用担心语言门]槛公司有权组织预科学习并能够帮助学生顺利拿到语言等级证书
境外专职教师管理学生情况及时掌握解决学生们遇到的各种困难定期反馈给家长
工薪家庭可接受的价格竭力为学生们降低留学门槛我们国内外同为一家公司无外包,一体化服务,质美价平
建立人才库分享就业信息毕业推荐工作定期为北广深等国内高校机构、企业等推荐优秀毕业生

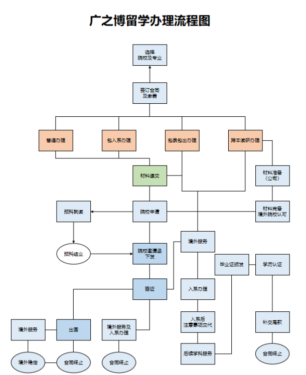
1.院校咨询与规划服务
2.学术能力评估服务
3.申请材料指导
4.前置学历服务
5.材料公证认证服务
6.材料整理与递交服务
7.院校申请服务
8.预科保录取服务
9.预科两学期学费
10.预科考试包通过服务
11.面试协助指导
12.研究生保录取服务
13.签证办理服务
14.行前指导服务
15.机票预定与健康电报协助服务
16.研究生四学期学费
17.境外地接服务
18.住宿办理服务
19.留学当地环境熟悉服务
20.入学手续协助办理
21.VIP境外服务
22.360度全方位医疗保险费(首年)
23.研究生日常学术支持与协助
24.研究生毕业相关学术支持与协助
25.毕业无忧服务
26.中留服学历认证协助办理
27.回国就业推荐与指导服务








广之博留学服务(广东)有限公司于2016年创始于江苏,前身为广博留学,公司总部现位于广东省广州市,同时设江苏和俄罗斯分部。公司现有俄罗斯留学、英语系国家留学、艺术留学部三大事业部,联合俄罗斯金太阳股份有限公司共同开发英美澳加新马俄港澳等国家/地区的直通车留学、游学、文化交流等业务。公司团队由海归学者、专家、博士、大学教师所组成的精英团队创立,团队成员均有海外留学经历。公司旨在帮助学生制定专业的留学规划、分析海外高校专业设置、申请国外院校、办理出国签证、语言培训、境外服务、游学研学等。公司项目主要有本/硕/博名校直通车、跨本读研名校直通车、艺术留学、艺术辅导、学术背景提升、游学研学、实习与就业服务等。