
武汉咖啡饮品精选课程,科学渐进式的教育系统,加大量的实操,灌输职业操守,提升从业人员对行业的信仰,多位资深导师手把手教学,严格控制学员人数,只做我们最擅长的,以培养专业咖啡师人才为目标。


随着消费升级背景下,啤酒、方便面等细分品类发展下滑,但咖啡却迎来发展红利,咖啡师也逐渐在我国已经成一为一项综合性强的职业。在面对的顾客多元的消费需求时,咖啡师更多的是处于一个餐饮专家的角色,通过现场产品的制作和语言的沟通,向顾客传达更符合现代健康饮食标准的消费观念。
并且近十几年我国咖啡行业不断发展,咖啡市场消费群体多元化,不像奶茶的消费群体大部分是年轻人。
且咖啡的文化知识深厚,体现的是层次与品位
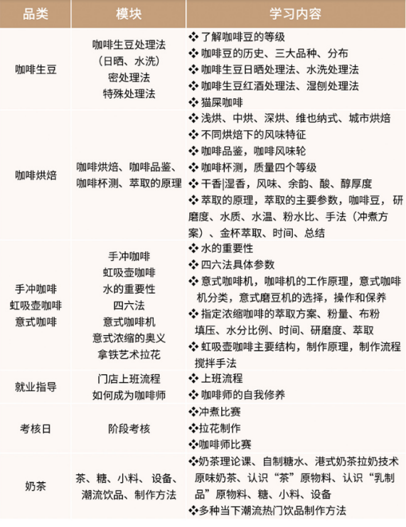
掌握一门属于自己的技能,从认识咖啡生豆到如何成为一名门店咖啡师,所有技能咖啡饮品0基础开始,全面掌握技能+就业,助力成为咖啡菁英!
一个月内将咖啡生豆、处理法+咖啡烘焙+萃取原理+意式咖啡+咖啡拉花+潮流奶茶,各类咖啡设备掌握;冲煮+拉花+咖啡师比赛;将理论与实操的多重保障;熟悉门店上班流程及如何做一个咖啡师!


咖啡饮品研发教师
2021年格米莱咖啡艺术大赛亚军
2021年pca咖啡拉花大师竞技赛季军
2021年TBC咖啡拉花大赛评委
2020年世界拿铁拉花艺术大赛晋级选手
2018年男神杯咖啡拉花大赛首名







优美西点武汉院校隶属于长安开元教育投资集团,汇聚国内外西点名师资源,以『匠心筑梦』的教育理念,为广大烘焙爱好者和从业人员提供专业系统的西点课程,是一所全面贴近市场需求的西点烘焙技能培训学校。优美西点深耕西点教育已有27年,拥有广泛的国际教学资源、优质品牌渠道。截止目前已有近万名学员从优美西点毕业,顺利走上工作岗位,实现自己的人生价值。
学校开设裱花蛋糕、面包烘焙、法甜慕斯、翻糖造型、咖啡饮品五大主流专业,持续更新课程教材产品内容,不断地将新品与经典融合,使学员保持在烘焙时尚潮流的前线。针对不同学员的学习目标与学习时长,我校还开设了多门类创就业标杆课程,确保每位学员学有所得,创就业灵活。


